学院概览
学院简介
现任领导
组织机构
历任领导
大事记
教育教学
教研动态
产教融合
师生竞赛
人工智能实训中心
电工电子基础训练中心
电力电子技术应用中心
智能终端与控制实训中...
智能感知与互联实训中...
云服务与人机交互实训...
中外合作交流中心
工作坊建设
学科竞赛类
社会服务类
创新创业类
科研服务
科研团队
科研平台
科研动态
科研资讯
招生就业
本科专业
电子信息工程技术
人工智能工程技术
电子信息工程-电力电...
专科专业
应用电子技术
计算机应用技术
计算机网络技术
软件技术
物联网应用技术
人工智能技术应用
无人机应用技术
招生概况
就业服务
就业政策
就业动态
校友工作
工作动态
校友风采
学生工作
学工动态
心理健康
社区工作
资助育人
学生风采
党建思政
党建引领
日学日新
组织建设
支部风采
教工之家
清廉信息
继续教育
学历教育
高技能特色班
本科学历教育
专科学历教育
培训专栏
电子专业职业技能培训...
计算机专业职业技能培...
网络专业职业技能培训...
技能考证
首页
计算机专业职业技能培训项目群
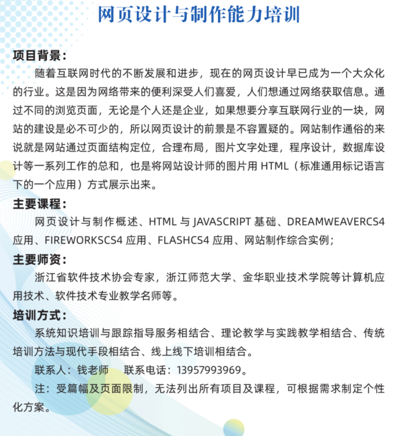
网页设计与制作能力培训
投稿人:
稿件来源:
信息工程学院
发布时间:
2025-12-11
责任编辑:
钱靖
金华职业技术学院信息工程学院(怀卡托国际学院) 联系电话:0579-82266555 地址:浙江省金华市海棠西路888号东实训楼